国家发改委审议通过《供电营业规则》

发布时间:2024-03-27
分享到:

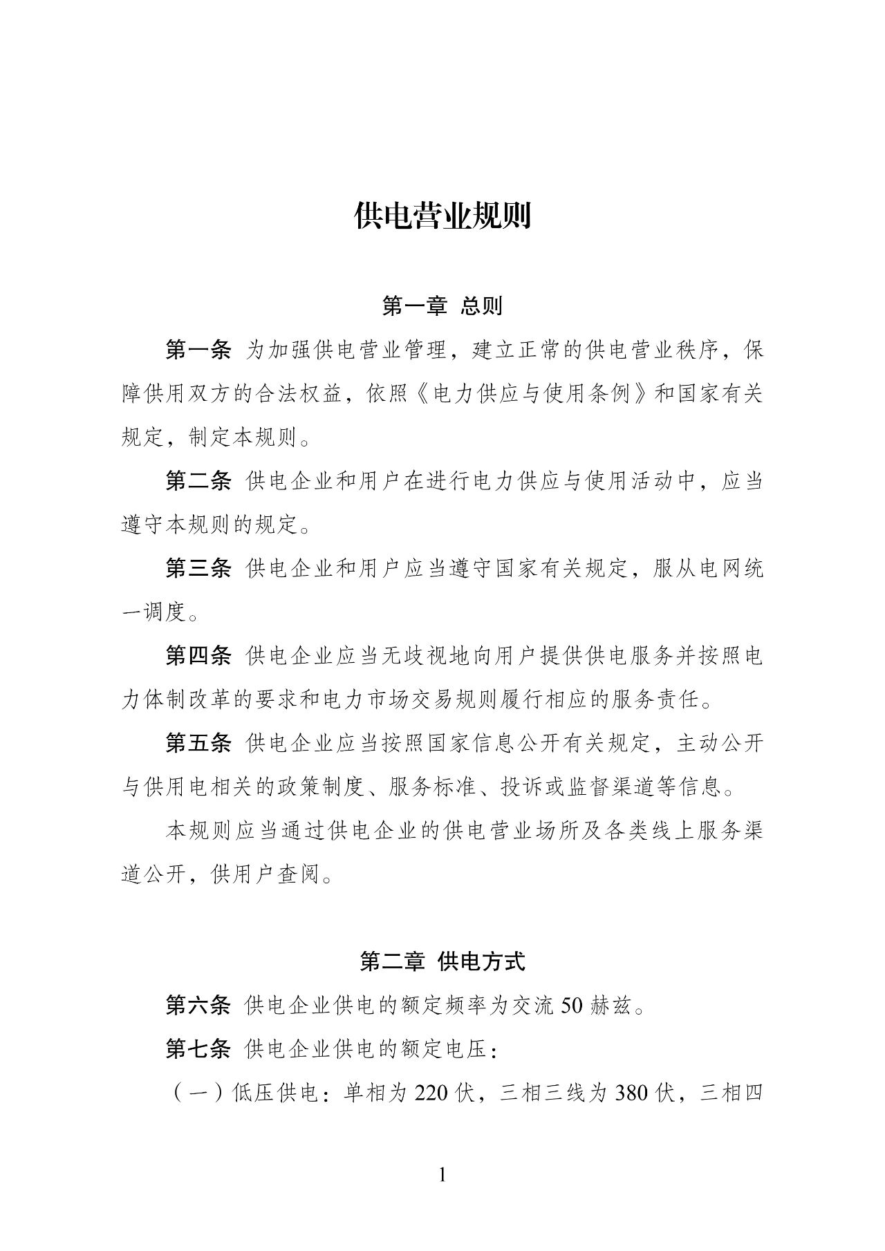
中华人民共和国国家发展和改革委员会令

第14号

《供电营业规则》已经2024年2月5日第9次委务会议审议通过,现予公布,自2024年6月1日起施行。

主任:郑栅洁

2024年2月8日

微信图片_20240325090608

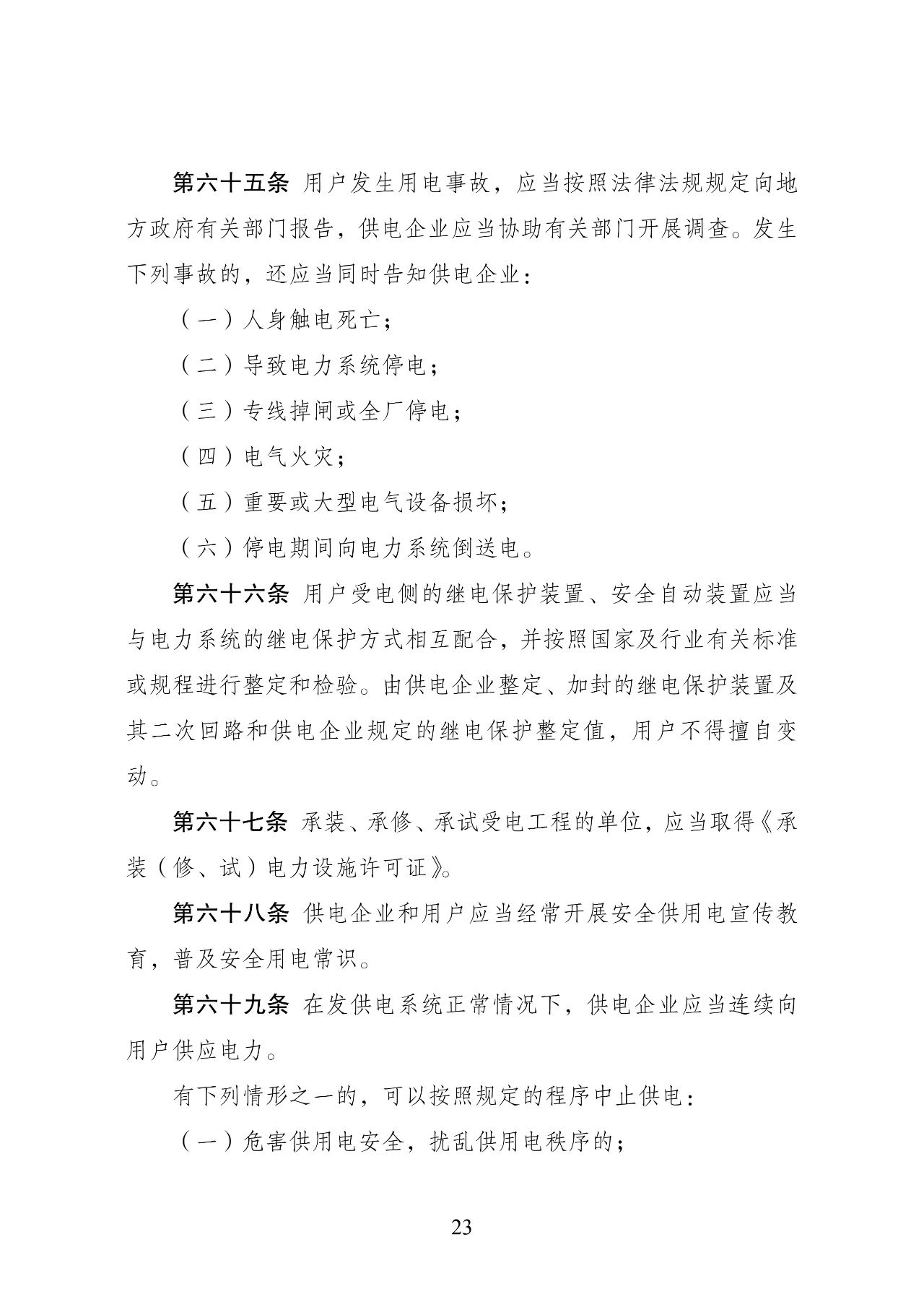
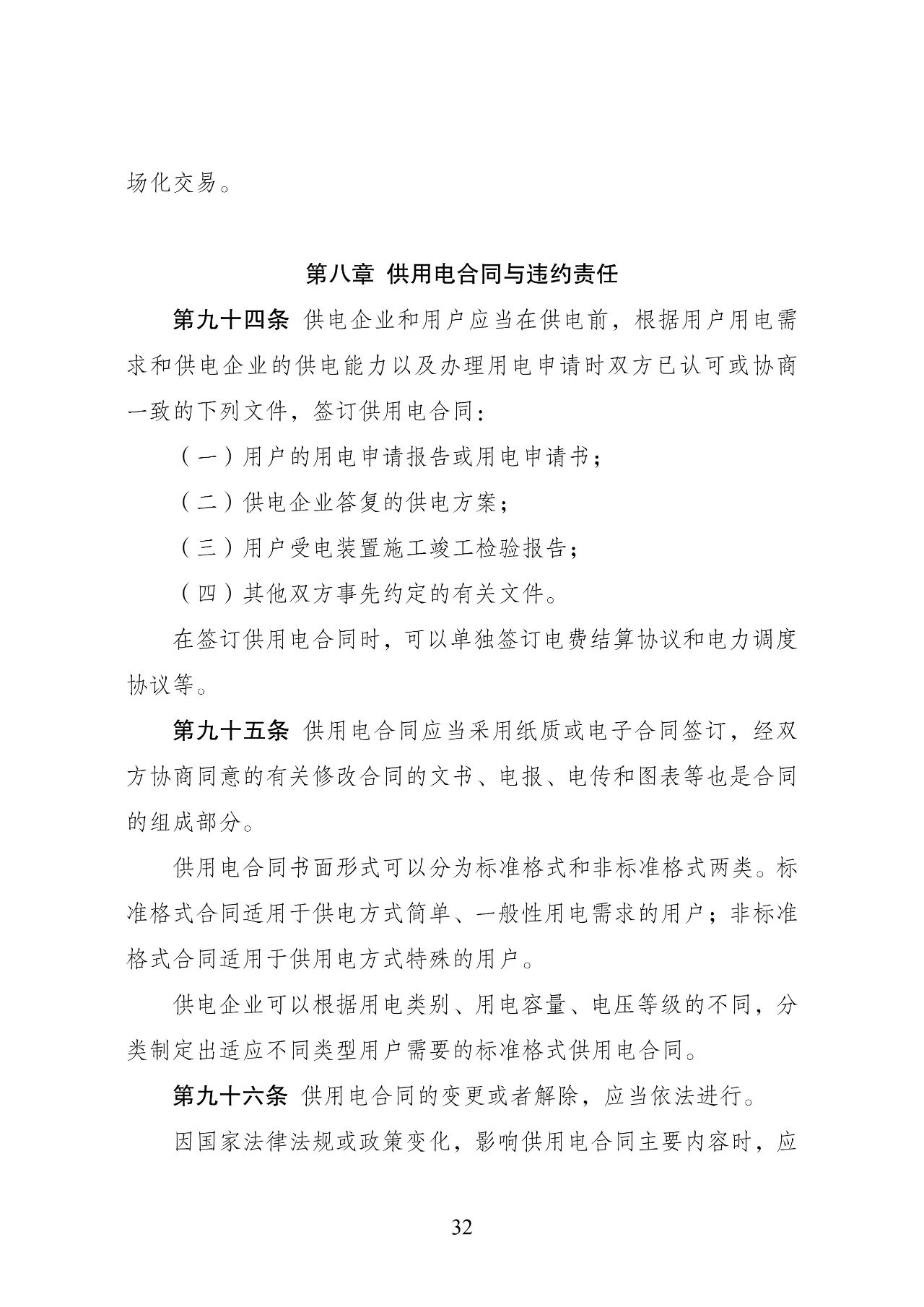
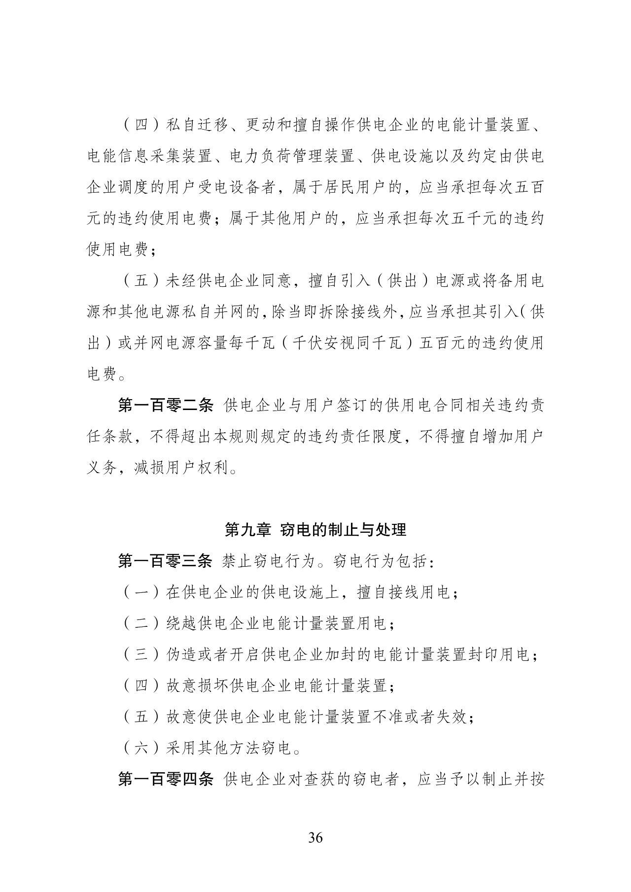
微信图片_20240325090615微信图片_20240325090619微信图片_20240325090623微信图片_20240325090627微信图片_20240325090630微信图片_20240325090635微信图片_20240325090638微信图片_20240325090642微信图片_20240325090646微信图片_20240325090650微信图片_20240325090654微信图片_20240325090659微信图片_20240325090703微信图片_20240325090707微信图片_20240325090711微信图片_20240325090715微信图片_20240325090722微信图片_20240325090726微信图片_20240325090729微信图片_20240325090733微信图片_20240325090737

微信图片_20240325090740微信图片_20240325090743微信图片_20240325090748微信图片_20240325090753微信图片_20240325090757微信图片_20240325090800微信图片_20240325090804微信图片_20240325090807微信图片_20240325090811微信图片_20240325090815微信图片_20240325090818微信图片_20240325090822微信图片_20240325090825微信图片_20240325090829微信图片_20240325090832微信图片_20240325090836


日韩欧美精品